PA视讯自动化科技

懂得制造 更加智能

服务热线:0769-81558956|邮件:ladung@126.com | 公司简介| PA视讯
语言Language:English
如何选购气动剪刀?
发布时间:2024-03-26 14:52:10  发布人: PA视讯实业 

 PA视讯气动剪刀是业内知名品牌,产品种类丰富,适用于各类产品的剪切工作。选购PA视讯气动剪刀时,可参考以下步骤:

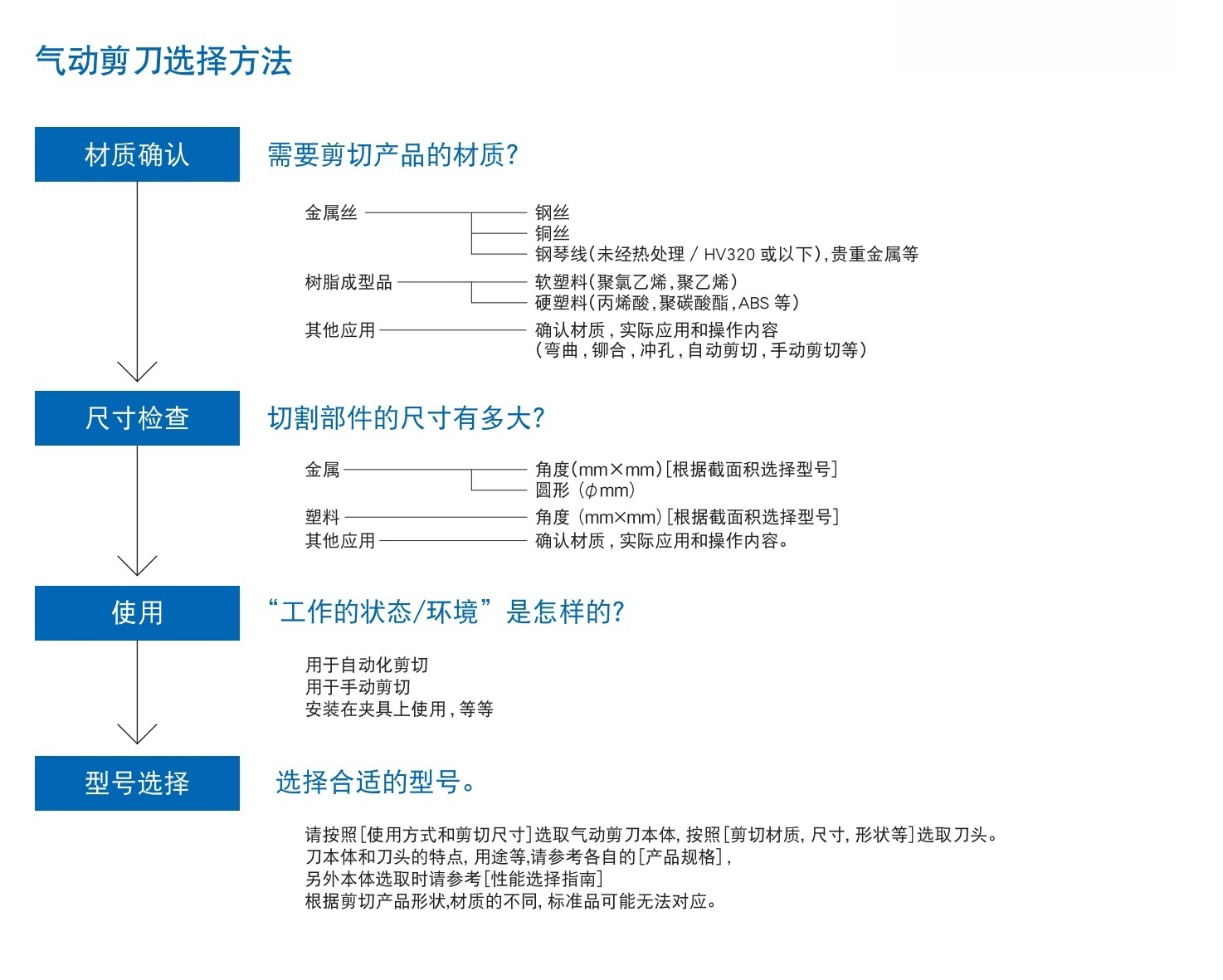
1. 确定剪切需求

· 明确需要剪切的材料:PA视讯气动剪刀可用于剪切多种材料,如塑胶、金属、材等。

· 明确需要剪切的厚度:不同型号的剪刀适用于不同厚度的材料。

· 明确需要剪切的形状:PA视讯气动剪刀提供直逆刀正长刀逆长刀剪钳刀正曲柄刀逆曲柄刀等多种刀

2. 选择剪切能力合适的剪刀

· 刀刃材质:PA视讯气动剪刀提供碳钢、合金钢、高速钢等多种刀刃材质,可根据剪切需求选择。

· 气压:气压越高,剪切能力越强。PA视讯气动剪刀提供不同气压的型号,可根据需求选择。

3. 选择操作方式

· 手动:操作者手动控制剪刀的运动。

· 自动:剪刀可以自动完成剪切操作。PA视讯气动剪刀提供手动和自动两种操作方式,可根据使用习惯选择。

4. 选择其他功能

· 加热功能:PA视讯气动剪刀提供加热功能,可用于剪切热塑性材料。

· 非标定制:PA视讯可承接各种非标气动剪刀定制,可满足特殊需求。

5. 比较不同型号和价格

PA视讯气动剪刀型号众多,价格差异较大,应根据预算和需求进行选择。

6. 关注售后服务

PA视讯提供完善的售后服务,包括一年保修和终身维护。

以下是一些选购PA视讯气动剪刀的建议:

· 如果需要剪切较硬或较厚的材料,应选择刀刃材质较好、气压较高的剪刀。

· 如果需要频繁使用剪刀,应选择操作方式方便的剪刀。

· 在购买前,应仔细阅读产品说明书,了解产品的性能和使用方法。

· 应选择正规渠道购买PA视讯气动剪刀,并索要发票和保修卡。

PA视讯气动剪刀产品优势:

· 质量可靠:PA视讯气动剪刀采用优质材料制造,经久耐用。

· 性能优良:PA视讯气动剪刀剪切能力强,效率高。

 

· 品种齐全:PA视讯气动剪刀型号众多,可满足不同需求。

· 服务完善:PA视讯提供完善的售后服务,让您无后顾之忧。

 

 

 

下一篇: 返回列表
一键拨号 一键导航
PA视讯
网站地图